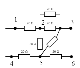
Эквивалентное сопротивление R на участе цепи

Дана простая электрическая цепь, необходимо на путях рассчитать R_эквивалентное пользуясь методом свёртывания, зная, что каждый резистор R=20 Ом.
1. Относительно точек 1-2; 2. Относительно точек 1-3; 3. Относительно точек 1-4; 4. Относительно точек 2-5; 5. Относительно точек 3-5; 6. Относительно точек 3-6; 7. Относительно точек 1-6; 8.Относительно точек 4-3.
Заранее, большое спасибо!
так пойдет?

Heт. У вас 2 входа (1, 4) и 2 выхода ( или провода 3,6). Они должны остаться.

#68329 marsdmitri :Heт. У вас 2 входа (1, 4) и 2 выхода ( или провода 3,6). Они должны остаться.
Всё верно для задачи «7. Относительно точек 1-6».
Скажите, на какой барахолке вы купили значок МВТУ?
Попробуйте решить для какой-нибудь другой задачи. А вдруг у вас получится?


